넷플릭스 <커넥티드 - 수의 법칙> 다큐를 보다가 벤포드의 법칙(Benford's Law)이라는게 있다는걸 알았다.

실세계에서 존재하는 많은 수치 데이터의 10진법 값에서 수의 첫째 자리의 확률 분포를 관찰한 결과, 첫째 자리 숫자가 작을 확률이 크다는 법칙이다. 즉, 자연스럽게(인위적이지 않은) 생긴 임의의 숫자들이 아래와 같은 확률적인 분포를 띈다는 것이다. (위키)


처음 듣고 보는거라 이놈들이 어디서 또 약을 파나하면서 시청했는데 점점 빠져들었다. 회계에서 비공식적(?)으로 활용되기도 한단다. 가령, 엔론의 회계분식 장부에서는 인위적으로 맞춘듯한 수치들이 있어서 자연스럽지 못해 이 법칙에 어긋난다거나 하는 것들..
IT 분야에서는 이미지의 위조 혹은 딥페이크(Deep Fake) 영상을 탐지하는 연구에도 사용된다는 내용도 나왔는데, 이 부분이 나의 호기심을 자극했다. 그래서 나도 한번 직접 해보기로 했다.
첫번째 나오는 10진수 숫자의 빈도 계산
def calc_benford_stats(np_array):
first_digits = []
for x in np.nditer(np_array):
if x == 0:
continue
_, digits, _ = Decimal(abs(float(x))).as_tuple()
first_digits.append(str(digits[0]))
total = len(first_digits)
first_digits_counter = collections.Counter(first_digits)
total = sum(first_digits_counter.values())
return sorted(map(lambda t: (int(t[0]), float(t[1]) / total), first_digits_counter.items()))
img = cv2.imread(img_path, cv2.IMREAD_COLOR)
calc_benford_stats(img)
테스트 #1 여러 색상으로 시도
이미지의 색상을 RGB, Grascale, YCbCr(CrCb) 등의 여러 포맷으로 변경해서 숫자들의 분포를 확인해보았다. 1의 빈도는 높았지만 5부터는 값이 커지는 등 벤포드 그래프와 별로 연관이 없어 보인다. 아마도 셋 모두 0~255 범위의 값이다보니 Variance가 좋지 않아서 그런듯하다.


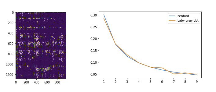
테스트 #2 더 나은 수치 찾기
디지털 이미지의 픽셀 관련해서 좀 더 Variance 가 좋은 수치가 뭐가 있을까 웹서핑을 하다가 JPEG 인코딩 과정 중에 중요한 부분인 DCT(Discrete Cosine Transform) 후의 결과 값이 -1024~1024 라는걸 알았다. 이걸 한번 사용해보면 어떨까. (코드 참고)
from numpy import r_
import numpy as np
import scipy.fftpack
def to_dct(img):
def dct2d(a):
return scipy.fftpack.dct(scipy.fftpack.dct(a, axis=0, norm='ortho'), axis=1, norm='ortho')
imgsize = img.shape
dct = np.zeros(imgsize)
bs = 8
for i in r_[:imgsize[0]:bs]:
for j in r_[:imgsize[1]:bs]:
dct[i:(i+bs),j:(j+bs)] = dct2d(img[i:(i+bs),j:(j+bs)])
thresh = 0.0
return dct * (abs(dct) > (thresh*np.max(dct)))
dct = to_dct(img)
calc_benford_stats(dct)
DCT의 결과로 다시 뽑아보니 확실히 벤포드 그래프에 가깝게 나왔다.

테스트 #3 이미지의 조작 여부를 판단할 수 있는가?
다큐에서 디지털 이미지의 위조를 탐지하는데 사용되기도 한다는 내용이 있었는데 그것도 한번 어떤지 보고 싶었다. 덧칠했거나 품질을 떨어뜨린 이미지들을 준비하고,

원본과 확연한 차이가 있기를 기대하면서 돌려보았다. 그러나 반전이 없는게 반전이었다. 모두 벤포드 그래프에서 크게 벗어나지 않았으며 원본 이미지와의 차이도 확연하진 않았다.

결론
디지털 이미지에서도 벤포드의 법칙이 보였다. 다만, 원본의 위조 여부를 판단하는데 있어서는 쉽게 적용은 어려울 것 같고 (원본과 아주 미세한 차이가 보는걸로 보아) 어느정도 오차에 대한 연구나 데이터가 쌓여서 패턴이 잡힌다면 참고로 활용할 수도 있겠다는 생각이 든다.
'스케일업 > 랩' 카테고리의 다른 글
| ChatGPT와 함께 강화학습 기본 따라하기 (0) | 2025.04.13 |
|---|---|
| VS Code 코드 분석 (익스텐션 만들기) (0) | 2023.08.25 |
| 배경 제거(일명 누끼따기) 실험 (1) | 2021.03.28 |